8-Week Body Recomposition Guide: Lose Fat & Gain Muscle (2024)

Can You Lose Fat and Gain Muscle at the Same Time?

If you want rock-hard abs, you need to be lean — plain and simple. But for a truly impressive physique, you need to be lean and muscular, which is no small feat. The good news is that losing fat and gaining muscle mass is doable with the right plan in place, it just might take a little longer to reach your final body composition goal.

Why is that, you ask? Well, the energy/calorie requirements to stimulate maximal fat loss and muscle growth are mutually exclusive. In other words, you can't be in a calorie deficit and a calorie surplus simultaneously. Hence, a body recomposition approach is in contrast to the traditional "bulking and cutting" cycles that many bodybuilders follow.

However, the slow(er) progress on a body recomposition plan shouldn't discourage you since you'll be increasing muscle mass while reducing your body fat percentage! Even better, you won't need to do countless hours of cardio that are often prescribed on a cutting regimen. The focus of body recomposition will be largely on resistance training, eating a high-protein diet, supplementation, and periodic interval training to stimulate your metabolism.

This body recomposition guide will outline the finer points of losing fat and building muscle concurrently, helping you get started on the right foot with an 8-week workout routine, supplement recommendations, and nutritional insights.

What is Body Recomposition? How Does it Differ from Body Composition?

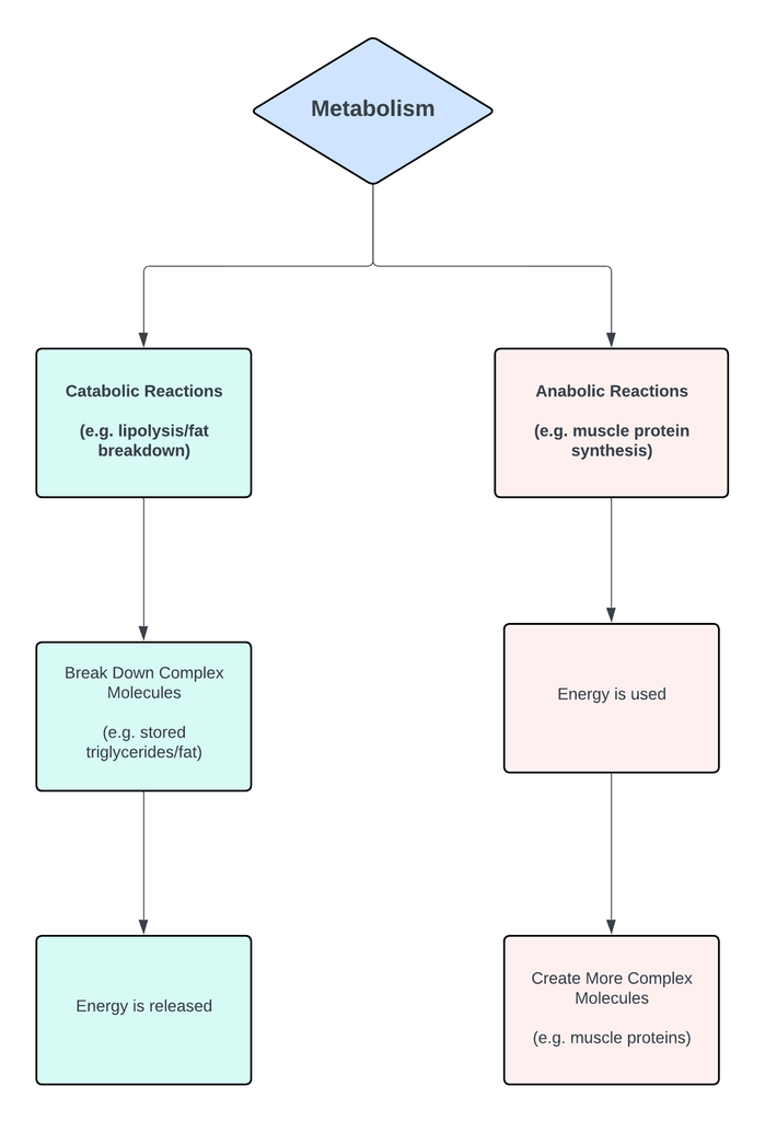
Body recomposition details the process of improving body composition, often with the goal of losing fat and gaining muscle mass simultaneously (thereby reducing body fat percentage). Another way to look at it is that the goal of body recomposition is to increase your proportion of lean body mass (LBM), specifically skeletal muscle mass, to fat mass. 

Body composition is simply a term used to describe the quality of someone's body mass. For example, body fat percentage is an indicator of how much fat mass an individual carries, which can be used as an inference of their lean body mass (to an extent).

Lean body mass (LBM) is a quantity derived by subtracting a person's fat mass from their total body mass. (Hence, fat-free mass is synonymous with LBM.) For body recomposition, the goal is to increase FFM as this is a corollary of being leaner and more muscular (1). 

Theoretically, we can't build muscle and lose body fat simultaneously as this requires mutually exclusive energy balances, but this doesn't mean body recomposition is impossible over time. Think of it like a see-saw, where on one end we have "fat loss" and on the other we have "muscle gain." For one side to increase, the other side has to come down a bit. As such, body recomposition is about balancing this metaphorical see-saw over the course of months/years to gradually alter body composition towards a leaner, more muscular state.

Sounds great, right? But how do we do that? In short, with strategic calorie-cycling, generous protein intake, and a diligent training routine that emphasizes resistance training. Don't worry — this guide provides a calorie-cycling template to help with your body recomposition journey.

How to Lose Belly Fat

Let's face it: belly fat is the bane of any fitness enthusiast. If we could target stubborn fat deposits like we could isolate specific muscle groups, it wouldn't be that complicated to lose fat and gain muscle. Alas, body recomposition is not as straightforward as one would hope.

Where your body holds onto excess body fat is unfortunately out of your control, and you can't maximize skeletal muscle hypertrophy—the nerdiest way of saying "muscle growth"—if you're in a chronic calorie deficit (2). Moreover, not all body fat is the same—humans carry several types of fat tissue with distinct functions (3).

The majority of the fat tissue in humans is white fat, which is in charge of secreting fat-derived hormones called "adipokines." Humans also carry brown fat, a "healthy" fat that actually increases metabolic rate; hence, brown fat tends to be higher in lean individuals. (The physiological roles of brown fat extend beyond the scope of this article, so we'll save that for a separate installment.)

 

The aesthetic consequence of excess belly fat is a protruding gut. Having a portly waistline has many ramifications in terms of health and longevity. In the case of belly fat, much of it is white fat tissue that surrounds internal organs that lie on the dorsal side of (read: behind) the abdominal wall; this "internal" white fat is "visceral fat" — the main culprit of obesity's numerous harmful effects on the body (4). As visceral fat accumulates in the abdominal cavity, the belly and all its digestive innards start to protrude outward. The excess belly fat also starts to "crowd" around vital organs situated in the abdominal cavity, hindering their function. 

Needless to say, if longevity, health, and being lean matter to you, then carrying a large amount of belly fat is not helping.

Excessive Cardiovascular Exercise Is Not the Solution

So, what's the best way to lose belly fat and gain muscle at the same time?

Surprisingly, the answer is not spending hours on the elliptical machine every day; instead, the solution is a consistent diet, intense resistance training, and moderate amounts of cardio to facilitate fat loss. Increasing muscle mass boosts metabolic rate, so focusing on resistance training will set a stronger foundation for long-term body recomposition success.

Remember, if you want to lose belly fat, you need to get lean all over. And how does one get lean? By being in a calorie deficit (repeat this to yourself five times). Research consistently shows that calories are king when it comes to bodyweight changes (5). (We will cover macros for body recomposition in more detail later.)

For now, let's keep this simple: one pound of fat tissue contains about 3,500 calories, meaning you need to expend about 3,500 calories more than you consume throughout the week to lose one pound of body fat. To most people, a pound of fat sounds trivial. But go to the supermarket and look at 1.2 pounds of skinless chicken breast. That's roughly equivalent to the volume of one pound of fat tissue since muscle is about 20% denser than fat (6).

HOW MUCH FAT CAN YOU LOSE PER WEEK?

Generally, the more fat you have to lose, the quicker you can lose it without sacrificing hard-earned muscle mass. You can use this BMR calculator to help calculate your calorie needs to lose fat and gain muscle. 

For example, someone weighing 300 lbs at 30% body fat could reasonably aim to lose 2–3 lbs of weight every week while being in a modest calorie deficit. On the flip side, a relatively lean 200-lb athlete with 15% body fat would likely lose a generous amount of muscle if they restricted calorie intake to a sharp degree. 

Bear in mind that you won't lose fat in a linear fashion every week (e.g., one pound per week); as you get leaner, your body will "fight back," so to speak, and there may be weeks where you stagnate a bit. Please know that this is normal! You will encounter temporary plateaus when your goal is to lose fat and gain muscle simultaneously. 

As counterintuitive as it seems, intermittently increasing your calorie intake (specifically from carbohydrates) can help you overcome weight-loss plateaus by acutely "reviving" your metabolism (7). Thus, a calorie-cycling/carb-cycling diet is a practical approach for body recomposition. This "workaround," if you will, makes use of higher-calorie days to support muscle growth while reducing calorie intake on other days to facilitate fat loss.

BODY RECOMPOSITION MACRONUTRIENTS

There is no "ideal" ratio of macronutrients for body recomposition. Again, calories are the primary regulators of body weight. If there's anything we can gather from clinical studies, it's that most active gym-goers fare best on a balanced diet with a generous amount of protein (8). You don't need to eliminate carbohydrates altogether or follow a fad diet (nor should you when you want to gain muscle and lose fat). 

Carbohydrates are protein-sparing molecules, and they augment the muscle-building effects of a high-protein diet (9). Having some carbs in your diet will only benefit the body recomposition process.

 

Sample Macros for Body Recomposition

As a starting point for body recomposition macros, aim for about 30-35% of your total calorie intake from carbohydrates; 30-35% from protein; and the remaining 30-40% from fats. 

Carbohydrates and protein contain four calories per gram; fat contains nine calories per gram.

Let's say you need to consume about 2,000 calories per day to facilitate fat loss; your macros for body recomposition will be: 150–175 g carbohydrate/150–175 g protein/65–80 g fat. Note that ranges are provided to give you some flexibility. 

Now, what about intermittent carb refeed days? On these days, you'll want to increase your carbohydrate and total calorie intake to keep your metabolism happy and encourage muscle growth. Since you'll eat more carbohydrates on refeed days, raise your carb intake to 50% of total calorie consumption and reduce fat intake to 20% (protein intake remains relatively static around 30%). 

Using the above 2,000-calorie intake as an example, you might bump your calorie intake up to 2,800 calories on carbohydrate refeed days as this should put you in a modest energy surplus. 

Therefore, macros on refeed days will be: 350 g carbohydrate/210 g protein/60 g fat.

How to Carb-Cycle (Calorie-Cycle)

You will have two non-consecutive days every week where you follow the carb-refeed macro and calorie goals. The remaining five days of the week will be your baseline "fat-loss" macro and calorie goals. 

It's best to have your carb refeed days on the same days as your two toughest workouts of the week (e.g. leg day and back day). This will ensure you capitalize on the anabolic effects of intense resistance training.

Meal Frequency: How Often Should You Eat?

Ultimately, you know your schedule better than anyone. The way you distribute your macros out over the course of a day or how often you eat is not as critical as bodybuilding dogma may have you believe. While meal frequency is an ongoing debate in the fitness realm, there is very little evidence that eating 6+ smaller meals per day "stokes your metabolism." There may be a correlation between more frequent feeding and satiety, but that's subjective and individual (10).

The moral of the story is that going 4 to 5 hours without a meal or snack doesn't mean you're entering "catabolic mode"; as long as you hit your carb, fat, protein, and calorie goals with 3 to 6 meals/snacks throughout the day, you'll be just fine. Since your calories are somewhat lower on "baseline" days, more meals may benefit you if hunger pangs arise. 

Try and consume at least three meals spread throughout the day, preferably eating more carbs in your pre-workout and post-workout meals. Your protein and fat intake should be relatively constant at each meal. But again, don't stress too much about micro-managing your macro ratios at every meal; it's just not necessary unless you're in the final weeks leading up to a bodybuilding show.

General Diet Tips for Body Recomposition 

Extreme diets and overly restrictive protocols are not prudent for body recomposition. When your goal is to lose fat and gain muscle, you want it to be sustainable. 

Consider how many times you've seen someone "achieve" their weight-loss goal, then slowly regain all the weight in the ensuing months. There is no "destination" for your body; having the physique of your dreams is an everlasting process that requires healthy habits. 

Getting in shape is great, but only if you stay in shape. 

On that note, here are some general diet tips to follow for body recomposition:

  • Consume at least 20 grams of lean protein with every meal 
  • Include a moderate portion of healthy fat sources at each meal
  • Eat plenty of fibrous vegetables and fruits
  • Consume a 2:1 ratio of carbohydrates to protein in your pre-workout and post-workout meals
  • Limit intake of added sugars
  • Avoid prepackaged fried foods and foods made with hydrogenated vegetable oils
  • Eat slowly (enjoy your food!)

It doesn't make much difference what foods you eat as long as you meet your nutrient and calorie goals. Nevertheless, you should emphasize whole nutrient-dense foods over highly processed "empty-calorie" foods. Forty grams of carbohydrates and 15 grams of fat from a candy bar is nowhere near as satiating as the same amount of carbs and fat from a sweet potato and a handful of almonds.

Below, you'll find a comprehensive list of wholesome foods and their portion sizes. This will make it easier to keep track of your macros and calorie intake. 

Nutrient-Dense Foods for Losing Body Fat and Gaining Muscle Mass

Lean Protein Sources (6-8 grams protein per serving size)

  • Chicken Breast: 1 oz or 28.35g
  • Turkey Breast: 1 oz or 28.35g
  • Fresh fish: 1 oz or 28.35g
  • Shellfish: 25 oz or 35.5g
  • Egg Whites: 2 eggs worth or 67g
  • Egg Beaters: ¼ cup or 2.15 oz or 61g
  • Salmon Fillet: 1 oz or 28.35g (also counts as ½ a fat serving)
  • Lean Sirloin: ¾ oz or 21.25g
  • Eggs: 1 egg or 50g (also counts as 1 fat serving)
  • Salmon: 1 oz or 28.35g (also counts as ½ a fat serving)

Healthy Fat Sources (5-8 grams fat per serving size)

  • Aged and fresh cheeses: 1 oz or 28.35g
  • Avocado: 1 oz or 28.35g
  • Almonds: 6 pieces or 8.6g (dry roasted)
  • Benecol Light: 1 tbsp or 14g
  • Cashews: 1/3 oz or 1 tbsp or 9.65g
  • Enova Oil: 1 tsp or 4.5g
  • Flax Oil: 1 tsp or 4.5g
  • Extra-Virgin Olive Oil: 1 tsp or 4.5g or 0.16 oz
  • Peanuts: 1/3 oz or 9.36g
  • Peanut/Almond Butter: 2 tsp or 0.38 oz or 10.6g (smooth or crunchy)
  • Pecans: ¼ oz or 1 tbsp or 7.44g
  • Salad Dressing: 2 tbsp or 30g (light or reduced-fat)
  • Sesame Seeds: 1 tbsp or 1/3 oz or 9.4g
  • Smart Balance Light Spread: 1 tbsp or 14g
  • Sunflower Seeds: 1 tbsp or 1/3 oz or 9g
  • Walnuts: 1 tbsp or 1/4 oz or 7.5g

Complex Carbohydrate Sources (12-15 grams carbohydrate per serving size)

  • Bagel: ½ or 42g (whole-wheat, oat-bran, 9-grain)
  • Bread: 1 slice or 32g (whole-wheat, oat-bran, or 9-grain)
  • Ezekiel Bread: 1 slice (sprouted grains with no flour)
  • Whole Wheat English Muffin: ½ or 33g
  • Pita Bread: ½ or 32g (6.5 inches in diameter)
  • Whole Wheat Tortilla: 1 or 35g (6 inches across)
  • Barley: 25 tbsp or 15.6g (pearled or dry)
  • Kashi Medley: 1/3 cup or 19.8g
  • Cream of Wheat: 5 tbsp or 16.7g (regular or quick, and dry)
  • Granola: 5 tbsp or 16.5g
  • Grape-Nuts: 5 tbsp or 16.5g
  • Honey: ¾ tbsp or 15.8g
  • Millet: 5 tbsp or 18.75g (dry)
  • Oat Bran: 5 tbsp or 20.5g (dry)
  • Oatmeal: ¼ cup or 20g (dry)
  • Pasta: 1/3 cup or 46g (wheat and cooked)
  • Quinoa Grain: 75 tbsp or 18.6g (dry)
  • Rice: 1/3 cup or 64.35g (brown long-grain and cooked)
  • Rolled Oats: ¼ cup or 20.25g
  • Steel Cut Oats: 1/8 cup or 20g (dry)
  • Baked Potato: 8g or 2.25 oz (no skin)
  • Baked Sweet Potato: 7g or 2 oz (no skin and baked)
  • Yams: 7g or 2 oz (no skin and baked)
  • Black Beans: 106g or 3.75 oz (canned)
  • Red Kidney, Pinto Beans: 85g or 3 oz (canned)

Dairy (5-15 grams carbohydrates & 8-12 grams protein per serving size )

  • Skim Milk: 1 cup or 8 fl oz
  • 1% Milk: 1 cup or 8 fl oz
  • Plain Non-Fat Greek Yogurt: ¾ cup or 170 g
  • Non-Fat/Low-Fat Cottage Cheese: ½ cup or 113 g

Fibrous Greens (Include at least one portion of green vegetables with each meal)

  • Asparagus: 4 oz or 113 g
  • Broccoli: 2.75oz or 78g or ½ cup
  • Cauliflower: 2.75oz or 78g or ½ cup
  • Green Beans: 2.2oz or 62.5g or ½ cup
  • Spinach: 125g or 4.4oz or 2/3 cup
  • Celery: 120g or 4.25 oz or 1 cup
  • Cucumber: 156g or 5.5 oz or 1/3 cup
  • Salad Greens: 165g or 5.2 oz or 3 cups

Fruits (12-15 grams of carbohydrate per serving size)

  • Apple: 25 oz or 92g (with peel)
  • Banana: 25 oz or 64g (peeled)
  • Blueberries: 5 oz or 99g
  • Grapefruit: 5 oz or 184g (peeled)
  • Grapes: 3 oz or 85g
  • Mango: 3 oz or 85g
  • Orange: 5 oz or 99g (peeled)
  • Pineapple: 4 oz or 113g
  • Peach: 55 oz or 127.5g
  • Pear: 3 oz or 85g
  • Papaya: 5 oz or 141.75g
  • Raisins: 2 tbsp or 18.5g (seedless)
  • Strawberries: 5 oz or 184g
  • Watermelon: 5 oz or 141.75g

Calorie-Free Beverages

  • Mineral/spring water
  • Coffee (fresh-brewed)
  • Unsweetened tea
  • Carbonated/sparkling water

Sugar Substitutes

  • Stevia extract
  • Monk fruit extract
  • Erythritol

Recommended Supplements for Body Recomposition

Since you will be lifting weights and doing cardiovascular exercise on this body recomposition program, taking a pre-workout before hitting the gym can pay dividends towards your fitness goals.

Transparent Labs LEAN Pre-workout packs effective doses of key thermogenic energy-enhancing ingredients, nitric oxide boosters, and strength augmenters to keep you performing at a high-level day in and day out. You may also want to consider using a quality protein powder like 100% grass-fed whey protein isolate and creatine monohydrate before or after your workouts to stimulate muscle recovery and solidify strength gains.

Body Recomposition Workout Routine For Losing Fat and Gaining Muscle Mass

The body recomposition training protocol is two phases. You will lift weights five times per week (with an extra day for core and calves). The weekly workout routine is split as follows:

  • Monday: Workout A + LISS Cardio
  • Tuesday: Workout B
  • Wednesday: Workout C + HIIT Cardio
  • Thursday: Workout D + LISS Cardio
  • Friday: Workout E
  • Saturday: Workout F + HIIT Cardio
  • Sunday: Rest Day (No Cardio or Lifting)

LISS: Stands for "low-intensity steady-state" cardio, such as brisk walking on an incline treadmill or climbing on the Stairmaster at a modest pace.

HIIT: Stands for "high-intensity interval training" cardio. Preferably, do this on an upright bike, air bike, elliptical, rowing machine, or hill (for running uphill sprints)

How to Perform HIIT

A HIIT session shouldn't take much more than 25 minutes if done correctly and hard enough. 

For example, here's how you can do HIIT on an upright exercise bike:

  1. Warm-up with 5–10 minutes of moderate-intensity cycling; the goal here is to prepare your neuromuscular system and get your heart rate up.
  2. Increase the resistance on the bike (or gear if using an indoor cycle) to a challenging level, then pedal as hard and fast as you can (literally) until you can't go any further; if you can go longer than 20 seconds, you aren't going all-out. 
  3. Reduce the resistance to a relatively light setting and pedal at a comfortable pace for about 75-90 secs as you catch your breath and recover
  4. Repeat steps 2 and 3 as directed until you achieve the goal the number of high-intensity intervals

How Much Cardio Should You Do to Lose Fat?

Start by performing LISS cardio until you burn 300 calorieswhich shouldn't take much longer than 30 minutes—on the designated days AFTER your weight-training workout. For HIIT sessions, complete 5 to 6 all-out sprints (each lasting about 15-20 seconds).

As you progress, increase the calorie burn goal for LISS cardio sessions by 25 to 50 calories per week.

To reiterate from earlier, you don't want to do tons of cardio for body recomposition. Resistance training should be the priority while letting your diet work most of the magic.

Weight Lifting Routine for Body Recomposition 

Remember, you want to progress and get stronger when you hit the weight room — even on days you're in a calorie deficit. Increase the weight on the bar whenever possible while staying in the rep ranges provided. 

Phase 1 (Weeks 1 to 4)

Note: AMRAP = As Many Reps As Possible

Workout A (Chest and Triceps)

Exercise Sets Reps
Incline Barbell Bench Press 4 12-15, 10-12, 8-10, 6-8 -->Rest-Pause Set for AMRAP
Decline Barbell Bench Press 3 12-15, 10-12, 6-8-->Rest-Pause Set for AMRAP
Cable Flyes 3 12-15, 10-12, 6-8-->Rest-Pause Set for AMRAP
EZ-bar Skullcrushers 3 12-15, 10-12, 6-8-->Rest-Pause Set for AMRAP
Dips (add weight if you can) 3 12-15, 10-12, 6-8-->Rest-Pause Set for AMRAP
Reverse-grip Tricep Pressdowns 3 12-15, 10-12, 6-8-->Rest-Pause Set for AMRAP

Workout B (Back and Biceps)

Exercise Sets Reps
Barbell Deadlifts 4 12-15, 10-12, 8-10, 6-8 -->Rest-Pause Set for AMRAP
Close-grip Lat Pulldowns 3 12-15, 10-12, 6-8-->Rest-Pause Set for AMRAP
Bent-over Barbell Rows 3 12-15, 10-12, 6-8-->Rest-Pause Set for AMRAP
Wide-grip Lat Pulldowns 3 12-15, 10-12, 6-8-->Rest-Pause Set for AMRAP
Reverse Grip Barbell Curls 3 12-15, 10-12, 6-8-->Rest-Pause Set for AMRAP
Cable Curls 3 12-15, 10-12, 6-8-->Rest-Pause Set for AMRAP

Workout C (Quads, Glutes, and Hamstrings)

Exercise Sets Reps
Barbell Back Squats 4 12-15, 10-12, 8-10, 6-8 -->Rest-Pause Set for AMRAP
Stiff-legged Barbell Deadlifts 3 12-15, 10-12, 6-8-->Rest-Pause Set for AMRAP
Barbell Lunges 3 12-15, 10-12, 6-8-->Rest-Pause Set for AMRAP
Leg Curls 3 12-15, 10-12, 6-8-->Rest-Pause Set for AMRAP
Leg Extensions 3 12-15, 10-12, 6-8-->Rest-Pause Set for AMRAP
Reverse Hyperextensions 3 12-15, 10-12, 6-8-->Rest-Pause Set for AMRAP

Workout D (Shoulders and Traps)

Exercise Sets Reps
Seated Barbell Overhead Press 4 12-15, 10-12, 8-10, 6-8 -->Rest-Pause Set for AMRAP
Standing Barbell Shrugs 3 12-15, 10-12, 6-8-->Rest-Pause Set for AMRAP
Machine Shoulder Press 3 12-15, 10-12, 6-8-->Rest-Pause Set for AMRAP
Machine Lateral Raise 3 12-15, 10-12, 6-8-->Rest-Pause Set for AMRAP
High-angle Cable Facepulls 3 12-15, 10-12, 6-8-->Rest-Pause Set for AMRAP
Cable Shrugs 3 12-15, 10-12, 6-8-->Rest-Pause Set for AMRAP

Workout E (Arm Day — Biceps and Triceps)

Exercise Sets Reps
Standing Barbell Curls 4 12-15, 10-12, 8-10, 6-8 -->Rest-Pause for Set AMRAP
Close-Grip Barbell Bench Press 3 12-15, 10-12, 6-8-->Rest-Pause Set for AMRAP
EZ-Bar Curls 3 12-15, 10-12, 6-8-->Rest-Pause Set for AMRAP
EZ-Bar Skullcrushers 3 12-15, 10-12, 6-8-->Rest-Pause Set for AMRAP
Reverse Grip Cable Curls 3 12-15, 10-12, 6-8-->Rest-Pause Set for AMRAP
Tricep Pressdowns 3 12-15, 10-12, 6-8-->Rest-Pause Set for AMRAP

Workout F (HIIT Cardio + Abs and Calves)

Exercise Sets Reps
Ab Wheel Rollouts

 

superset w/

Standing Machine Calf Raises

3 AMRAP each set with a weight that allows no more than 20 reps and no less than 10
Seated Calf Raise 3 12-15, 10-12, 6-8-->Rest-Pause Set for AMRAP
Hanging Leg Raises 3 AMRAP each set with bodyweight only
Calf Raises on Leg Press Machine 3 12-15, 10-12, 6-8-->Dropset for AMRAP
Decline Weighted Sit-ups 3 12-15, 10-12, 6-8-->Dropset for AMRAP

Phase 2 (Weeks 5 to 8)

Workout A (Chest and Triceps)

Exercise Sets Reps
Incline Dumbbell (DB) Bench Press 4 12-15, 10-12, 8-10, 6-8 -->Dropset for AMRAP
Decline DB Bench Press 3 12-15, 10-12, 6-8-->Dropset for AMRAP
Flat DB Flyes 3 12-15, 10-12, 6-8-->Dropset for AMRAP
Dips (add weight if you can) 3 12-15, 10-12, 6-8-->Dropset for AMRAP
DB Overhead Tricep Extensions 3 12-15, 10-12, 6-8-->Dropset for AMRAP
Cable Rope Pressdowns 3 12-15, 10-12, 6-8-->Dropset for AMRAP

Workout B (Back and Biceps)

Exercise Sets Reps
DB Deadlifts 4 12-15, 10-12, 8-10, 6-8 -->Dropset for AMRAP
Close-grip Lat Pulldowns 3 12-15, 10-12, 6-8-->Dropset for AMRAP
DB Rows 3 12-15, 10-12, 6-8-->Dropset for AMRAP
Wide-grip Lat Pulldowns 3 12-15, 10-12, 6-8-->Dropset for AMRAP
DB Hammer Curls 3 12-15, 10-12, 6-8-->Dropset for AMRAP
Cable Curls 3 12-15, 10-12, 6-8-->Dropset for AMRAP

Workout C (Quads, Glutes, and Hamstrings)

Exercise Sets Reps
Hack Squats 4 12-15, 10-12, 8-10, 6-8 -->Dropset for AMRAP
Stiff-legged DB Deadlifts 3 12-15, 10-12, 6-8-->Dropset for AMRAP
DB Bulgarian Split Squats 3 12-15, 10-12, 6-8-->Dropset for AMRAP
Leg Curls 3 12-15, 10-12, 6-8-->Dropset for AMRAP
Leg Extensions 3 12-15, 10-12, 6-8-->Dropset for AMRAP
Reverse Hyperextensions 3 12-15, 10-12, 6-8-->Dropset for AMRAP

Workout D (Shoulders and Traps)

Exercise Sets Reps
Seated DB Overhead Press 4 12-15, 10-12, 8-10, 6-8 -->Dropset for AMRAP
Standing DB Shrugs 3 12-15, 10-12, 6-8-->Dropset for AMRAP
Machine Shoulder Press 3 12-15, 10-12, 6-8-->Dropset for AMRAP
DB Side Laterals 3 12-15, 10-12, 6-8-->Dropset for AMRAP
High-angle Cable Facepulls 3 12-15, 10-12, 6-8-->Dropset for AMRAP
Cable Shrugs 3 12-15, 10-12, 6-8-->Dropset for AMRAP

Workout E (Arm Day — Biceps and Triceps)

Exercise Sets Reps
Seated DB Curls 4 12-15, 10-12, 8-10, 6-8 -->Dropset for AMRAP
DB Overhead Tricep Extensions 3 12-15, 10-12, 6-8-->Dropset for AMRAP
DB Concentration Curls 3 12-15, 10-12, 6-8-->Dropset for AMRAP
DB Skullcrushers 3 12-15, 10-12, 6-8-->Dropset for AMRAP
Reverse Grip Cable Curls 3 12-15, 10-12, 6-8-->Dropset for AMRAP
Tricep Pressdowns 3 12-15, 10-12, 6-8-->Dropset for AMRAP

Workout F (HIIT Cardio + Abs and Calves)

Exercise Sets Reps
Ab Wheel Rollouts

 

superset w/

Standing Machine Calf Raises

3 AMRAP each set with a weight that allows no more than 20 reps and no less than 10
Seated Calf Raise 3 12-15, 10-12, 6-8-->Dropset for AMRAP
Hanging Leg Raises 3 AMRAP each set with bodyweight only
Calf Raises on Leg Press Machine 3 12-15, 10-12, 6-8-->Dropset for AMRAP
Decline Weighted Sit-ups 3 12-15, 10-12, 6-8-->Dropset for AMRAP

Tracking Progress Using Your Body Fat Percentage and Other Indicators

First things first, you should not rely on your body weight as a sole measurement of progress during a body recomposition phase. As we've discussed throughout this guide, body weight alone tells us very little about a person's body composition.

Instead, focus on metrics that provide a more qualitative assessment of your body's changes. Tools like body fat calipers, dual-energy X-ray absorptiometry (DEXA) scans, and even simple progress photos can give you a better understanding of your progress. 

Ultimately, keeping track of your body weight and body composition will allow you to determine what works best for your body.

Time to Lose Fat and Gain Muscle Mass!

Hopefully, this body recomposition guide has given you the information and tools to help you lose fat and gain muscle without unnecessary restriction. 

Missing a workout or slipping up on your diet once in a while isn't the end of the world, but results will be lackluster when that becomes habitual. Don't forget that progress is progress; the small victories of each day will add up to a bigger reward if you keep plugging away. 

Even if you're not seeing crazy changes in the mirror after 1 to 2 weeks, keep going; body recomposition takes time, so consistency is key! And of course, don't be afraid to mix things up or try different exercises if you find something that seems to suit you better than what's outlined above. Learning what works best for you is an intrinsic part of the process of improving your physique. 

If you need help determining how many calories and macronutrients you should eat for body recomposition, our macronutrient & calorie calculator will get you off on the right foot.

New Arrivals

If you're having trouble sleeping but want a solution without melatonin, Transparent Labs Sleep & Recover now com...

Dopamine+

$29.99
$39.99

4.5/5.0

Bestseller
Transparent Labs Dopamine+ is a dietary supplement featuring natural ingredients that support dopamine levels. Dopami...

GROWTH

$44.99
$59.99

4.57/5.0

Bestseller
Transparent Labs Growth is a versatile anabolic catalyst featuring a clinically effective dose (1,500 mg) of Mediator...
Cyanidin 3-glucoside (C3G) is a potent antioxidant belonging to a class of flavonoids known as anthocyanins. Like oth...